ATmega8A Development Kit Review
Chinese kit delivers surprising value with ISP programmer and LCD display
Table of Contents
Introduction #

Few days ago I received a ATmega8A Development Kit from ProtoStack.
Board Features #
The board is well made, and it has everything you need to start developing any kind of project using the famous Atmega8, which is the same µC used by the first Arduino. Actually, you can also use this board with different µC’s such as Atmega168 and Atmega328 (used in Arduino UNO).
The kit have a lot of space to add more components, and a good thing is that the VCC and GND voltage is easily accessed everywhere of the board. On the pictures and the video I posted here, I have connected the output pin PB2 to an resistor, green LED and to the ground, even without soldering the board works great.
Assembly and Powering #
It comes unassembled, which gives you the choice to choose in which frequency you want the µC to operate, using the internal oscillator or using the external one. For powering you project you can use a external power supply with voltage range going from ~7V to ~21V as it’s connected to a 7805 power regulator, or even power it using the ISP6 or ISP10 connectors (if your project is not current demanding). For uploading your projects, you can choose the ISP6 or ISP10. I have a USBtinyISP, where I use the ISP6 cable to transfer the compiled .hex file.
Programming and Uploading #
Overall I liked the board, easy to assemble and to use, it’s a great way to explore the world of microcontrollers outside the Arduino environment.
You can check more information on how to buy the Development Kit at their website.
For example, to make a “Hello World”, which is making a LED blink, I programmed it on C, compiled it with avr-gcc and uploaded with the USBtinyISP. You can check the result on the video.
Conclusion #
Below you can check the description shown on the ProtoStack website:
“_The ATmega8a development kit is based on our 28 pin development board which is compatible with many of the Atmel AVR microcontrollers. In some ways the kit is similar to an Arduino but with loads more flexibly. This kit is an easy and low cost way to get started with microcontrollers.
Included in the kit is the development board, an Atmega8a microcontroller, external crystal with supporting capacitors, AVCC filter parts, a 10 pin ISP connector, Power supply parts and more. For a full list, please refer to the “What’s Included” tab.
The Atmel Atmega8a microcontroller replaces the atmega8 which was discontinued in 2008. It is an 8-bit microcontroller with 8KB of flash, 1KB of RAM and 512 bytes of EEPROM. It has 23 I/O lines, 3 PWM channels and a 6 channel, 10-bit AD Converter. It sports dual 8-bit Timers each having separate prescalers and compare modes. Additionally it has a single 16-bit timer with a separate prescaler, compare and capture mode. I could go on but suffice to say, the Atmega8A is a feature packed and very versatile microcontroller.
The development board measures 5″ x 3.7″ (127 x 93.98mm) and conforms to the Protostack full size form factor. It has 6 mounting holes and can be stacked with other full and half size boards. It is made of quality 1.6mm FR4 substrate and uses 1oz per sqr foot copper. All holes are through plates and treated with lead-free HASL.”
Images #
The Board:
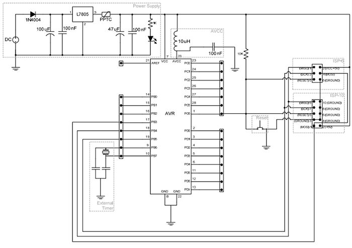
Circuit Diagram:
Useful Links #
- AVR 28 pin Board Datasheet (PB-MC-AVR28-DS-V1.6)
- AVR 28 pin Board Users Guide (PB-MC-AVR28-UG-V1.6)
- ATmega8A Datasheet
Photos:









